おはようございます、はぎわらの趣味のブログのはぎわらです。
今回はDIYで作る棚についてです。
材料調達は来月を予定しています。(例のウイルスのため)
なので昨日、寸法の確認中に、あることに気づいたのです。
「これ、中央でCDが倒れるのでは?」と。

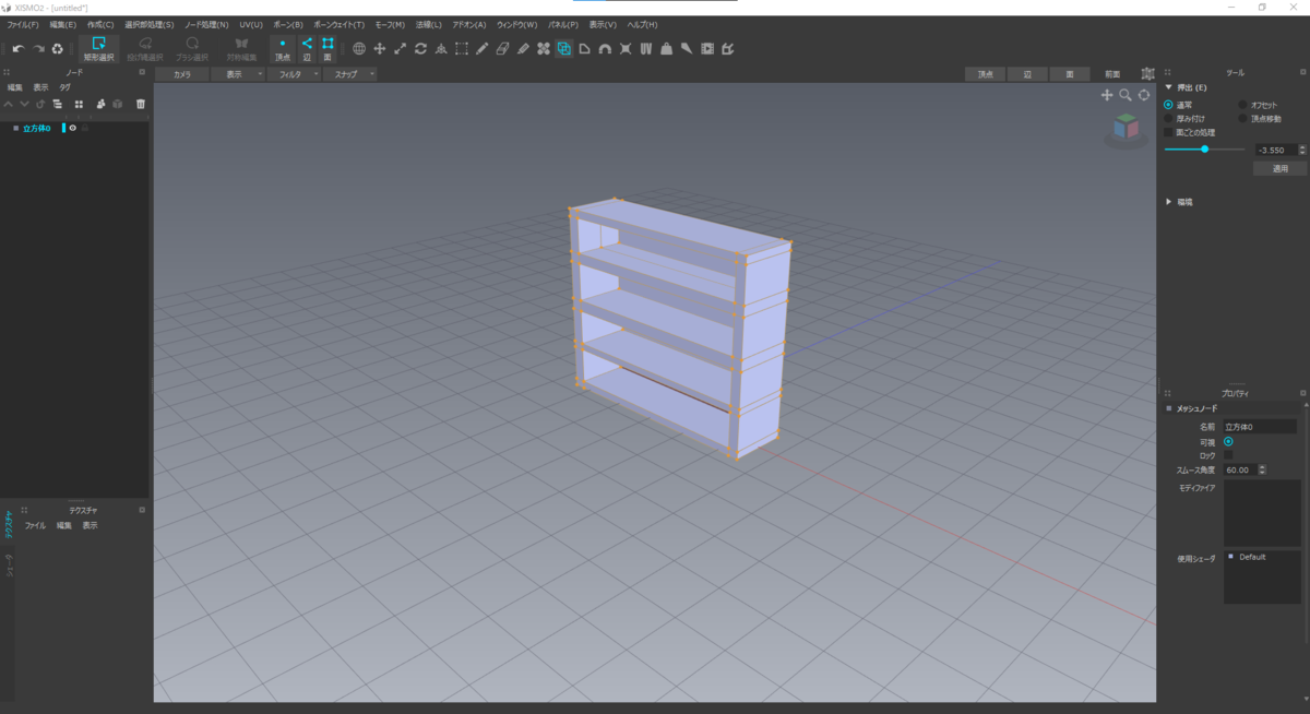
こちらをご覧ください。これが以前までの予定です。
CDが例えば中央までですべて入り切らなかった場合、ブックエンドを使いたいですが、寸法上入りません。なので中央に無条件に仕切りを設けることにしました。
こんな感じです。

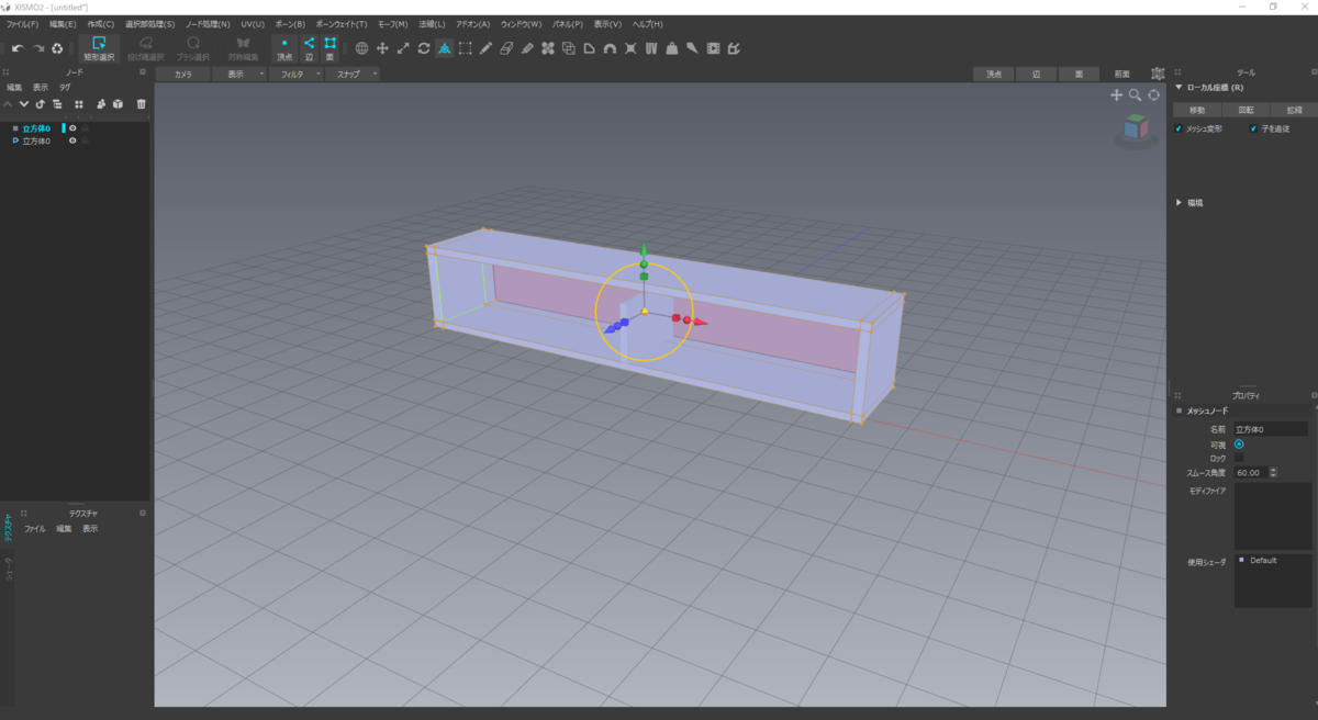
一段だけですが、こんな感じで仕切りを設けます。
これがすべての段に入るイメージです。
あと背面の板は同じ素材ではなく、ベニヤ板のような薄い板にすることにしました。
そうすることにより軽量化、低予算を実現できます。
ところで、固定方法ですが、基本的にあらかじめ穴を開けて止める予定です。
仕切りの固定方法は、下からネジ止めです。
ベニヤ板は背面からねじ留めの予定です。
今のところはこんな感じですが、実はもうひとつ工夫をしようかと思っています。
棚の隣にレコードクリーナーなどを入れるかごのようなものを取り付けようかと考えています。これに関しては材料が余ったら検討しようと思います。
予算は5000円ですが、ホームセンターがどのくらいの値段で木材を売っているかがわからないので、もしかしたら二弾の予定が一弾になるかもしれません。
今のところはこんな感じで決まってますが、また何か変える可能性もあるので、その時はまた記事を出そうと思います。
以上で終わりにします、読んでいただきありがとうございました。